政府信息公开 规章库

深圳市龙华区重点区域建设推进中心政府信息公开

索引号: 12440300319651681A/2025-00036 分类:
发布机构: 深圳市龙华区重点区域建设推进中心 成文日期: 2025-07-22
名称: 重磅!梅林关片区新地块落锤!尖端产业项目布局落定龙华
文号: 发布日期: 2025-07-22
主题词: 梅林关片区 A802-0309 成功出让
【打印】 【字体:    

重磅!梅林关片区新地块落锤!尖端产业项目布局落定龙华

发布日期:2025-07-22  浏览次数:-

  梅林关片区近期土地供应动作频频,备受各界关注。继7月7日超百轮竞价成交的A802-0309居住用地后,近日,片区内又一宗产业用地成功出让!

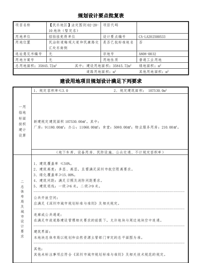
  一、A808-0032宗地简介

1.jpg

  宗地号:A808-0032

  竞得人:海克斯康制造智能技术(深圳)有限公司

  宗地位置:民治街道梅观大道和民康路交汇处东南侧

  土地用途:普通工业用地

  土地面积:35845.72平方米

  建筑面积:107530平方米

  使用年限:30年

  起始价:6630万元

  成交价:6630万元

  二、项目基本情况

2.jpg

  A808-0032地块位于龙华区民治街道梅观大道和民康路交汇处东南侧、华南物流园西北角,用地面积35845.72平方米,土地用途为普通工业用地,容积率3.0,总建筑面积107530平方米,其中,厂房91180㎡,办公11060㎡,食堂5080㎡,物业服务用房210㎡,将配建社区体育活动场地等社区配套。

  高端装备制造领域精密仪器设备产业集群属于深圳市“20+8”产业集群之一,以及龙华区数字经济领域智能制造、工业互联网两大产业集群。项目落地是落实“中国制造2025”战略、省市关于推进战略性新兴产业发展部署的具体实践,也是深入推进龙华区“1+2+3”现代化制造产业体系,高标准打造“智能制造+工业互联网”产业集群的重要举措。

  本项目依托全球硬件传感器和工业软件技术优势,在高端传感器、科学试验仪器设备等智能检测装备技术上全力攻坚,加速打造国产工业软件体系,发挥“数智生产力”最大作用,赋能智能制造、智慧城市,助力深圳市数字经济增长,全面参与粤港澳大湾区发展。

  三、竞得单位简介

3.jpg

  海克斯康制造智能技术(深圳)有限公司为全球跨国企业海克斯康集团子公司,拥有高端智能计量装备和传感器、工业软件等智能检测装备核心技术,广泛应用于消费电子、新能源汽车和精密制造等工业领域。

  四、项目所在重点片区

  梅林关片区位于深港科技创新中轴中部,是龙华七大重点片区之一。作为深圳市数字经济核心区的重要载体,将打造为“大湾区数字经济核心引领区、数字科创先锋示范区”。片区集聚软件与信息技术服务、数字科技创新、数字成果转化等“高科技、高效能、高质量”的新质生产力数字产业集群,未来将发挥片区“创新转化”中枢作用,推动深圳产业科技创新发展。